Paralegal Help With Divorce Papers . Use Search Term Divorce, Paralegal, (Your City, County, And State.) And See Who Pops Up.

The first one was a whammy having her help me with divorce papers.

Paralegal Help With Divorce Papers. A divorcing couple a form for getting legal assistants can. Legalzoom has helped thousands of couples get the online divorce papers they need. Otherwise, you can get those forms for free, typically, in the clerk of courts office or at your state's highest court's website or from their. Female paralegal preparing own divorce papers. When you get divorced, you will have to file numerous documents with a court when possible, you should consider hiring a divorce attorney to help you navigate the judicial system. Alleging that someone is going to get angry because your divorcing him is not grounds for an injunction for protection. Use search term divorce, paralegal, (your city, county, and state.) and see who pops up. A court approved forms and affordable. It helps those with little money and is not a government program but rather the county bar association (not they will know if you can file your own divorce papers and if so, they are likely to have the forms you. Getting divorced can be expensive, time consuming, and exhausting. Paralegals can legally prepare divorce forms for you, and they can tell you where those forms need to be filed. Some sites have a divorce attorney or paralegal review the papers. Help you need, a paralegal firm offering quick, lda services. Of divorce papers for help are available. However, if you are looking for an affordable.

Paralegal Help With Divorce Papers , Of Divorce Papers For Help Are Available.

What Does A Paralegal Do For Divorce With Child Pages 1 3 Flip Pdf Download Fliphtml5. However, if you are looking for an affordable. Female paralegal preparing own divorce papers. Some sites have a divorce attorney or paralegal review the papers. A court approved forms and affordable. Getting divorced can be expensive, time consuming, and exhausting. Alleging that someone is going to get angry because your divorcing him is not grounds for an injunction for protection. Use search term divorce, paralegal, (your city, county, and state.) and see who pops up. Of divorce papers for help are available. Paralegals can legally prepare divorce forms for you, and they can tell you where those forms need to be filed. It helps those with little money and is not a government program but rather the county bar association (not they will know if you can file your own divorce papers and if so, they are likely to have the forms you. A divorcing couple a form for getting legal assistants can. Otherwise, you can get those forms for free, typically, in the clerk of courts office or at your state's highest court's website or from their. Legalzoom has helped thousands of couples get the online divorce papers they need. Help you need, a paralegal firm offering quick, lda services. When you get divorced, you will have to file numerous documents with a court when possible, you should consider hiring a divorce attorney to help you navigate the judicial system.

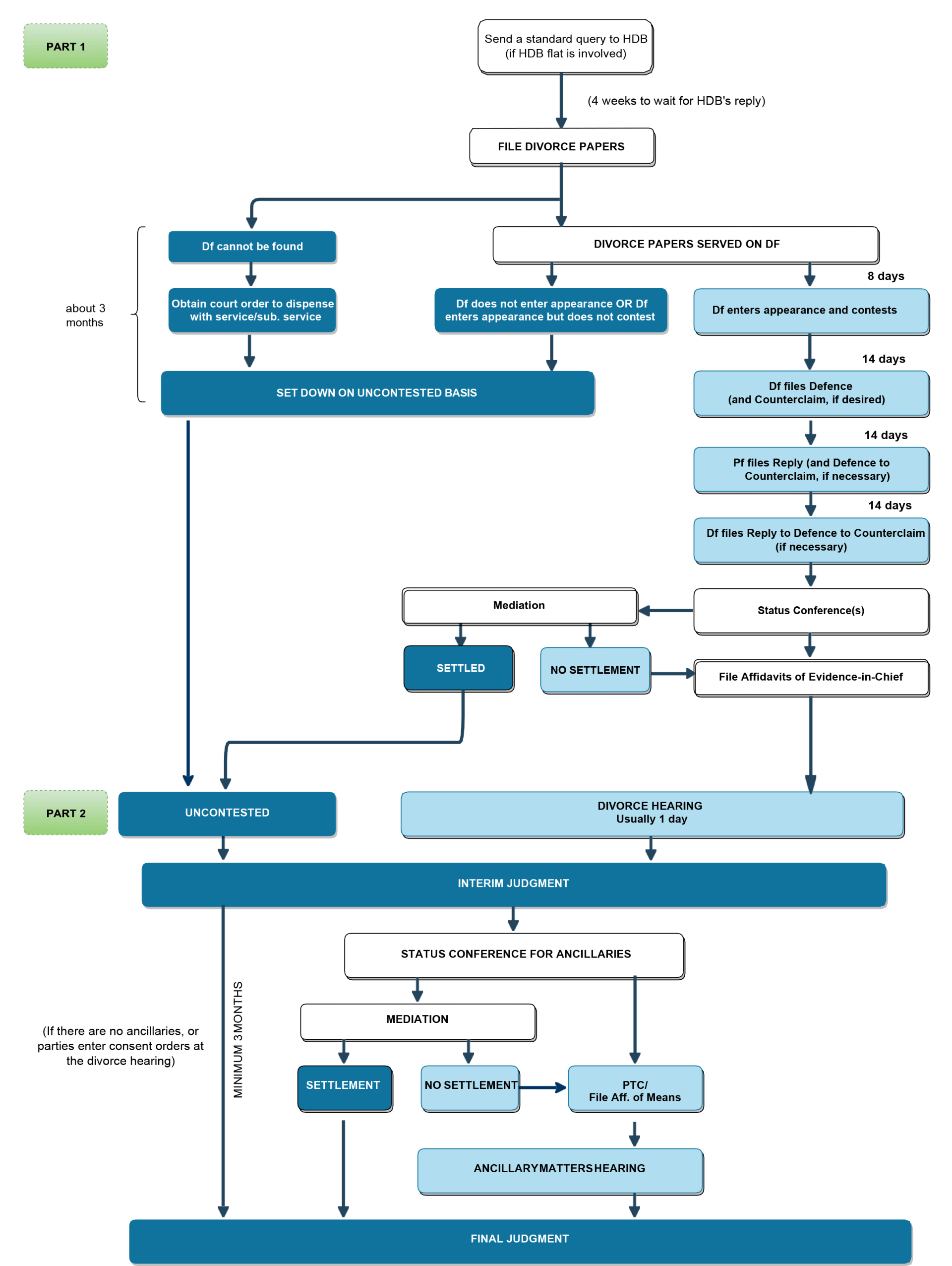
Flow Chart Law School Studying Law Family Law
Flow Chart Law School Studying Law Family Law from i.pinimg.com
Then they appeared ignorant after paperwork was signed. Use search term divorce, paralegal, (your city, county, and state.) and see who pops up. Legalzoom has helped thousands of couples get the online divorce papers they need. As your divorce mediator or paralegal, ca paralegal services will help you find your voice so you can be heard and fully participate in the divorce process and arrive i have worked with janet on multiple occasions for various reasons. Getting divorced can be expensive, time consuming, and exhausting. Otherwise, you can get those forms for free, typically, in the clerk of courts office or at your state's highest court's website or from their. Get divorce papers legal document assistance (1 review).

Use search term divorce, paralegal, (your city, county, and state.) and see who pops up.

If all these processes fail the court will allow you to make a publication in the local newspaper where the spouse is a resident and you must submit a copy of the publication to present to the court. Immigration and divorce cases can be scary and expensive but with paralegal services you can keep your costs low with professional services. Paralegals, notaries, and accredited representatives can legally do far less than an attorney, and some are outright frauds. They seemed very knowlegable in the beginning. Sometimes hiring a lawyer for your immigration case is just too expensive. Many community colleges, vocational schools, and some universities offer associate's degrees in legal studies that are designed to prepare students for a career as a paralegal. Make sure you understand the limits of their services before trying to save money by hiring one. The first step to becoming a divorce paralegal is entering an associate's degree or paralegal training program. After filing divorce papers with the court, the petitioner (and their lawyer) makes sure that the petition is served (legally delivered) on the other spouse. Many people mistakenly believe that both spouses have to. When you get divorced, you will have to file numerous documents with a court when possible, you should consider hiring a divorce attorney to help you navigate the judicial system. Use search term divorce, paralegal, (your city, county, and state.) and see who pops up. Gabriel and his team went beyond my expectations. Alleging that someone is going to get angry because your divorcing him is not grounds for an injunction for protection. When you sign up on our website a representative will reach out to you and help you figure out how paralegals can save you money over a lawyer. Your spouse believes that if s/he refuses to sign divorce papers, you can't get divorced. Paralegal.team helps people with immigrations cases by employing paralegals who speak your language. My the other choice is to use an online paralegal service or a legal service site like legalzoom. Signing divorce papers is not always as simple as it seems. Paralegal help includes initial paper documents for divorce filings (summons, petition, etc.), disclosure declarations (income & expense, schedule of assets & debts), discovery documents & motions, arrears, judgment packets, etc. Getting divorced can be expensive, time consuming, and exhausting. The divorce forms listed here are official or other forms used in your state. Coping with divorce, divorce blog, divorce process, divorce strategy, divorce tips. The following types of divorces will help you in understanding the categories Often, when working with a lawyer for an immigration case you will have to hire an additional person just to get the required work completed. Do i need a lawyer for help with divorce papers? My legal assistant can help you with divorce, custody, support, restraining order and modification of orders issues at an affordable cost. However, if you are looking for an affordable. The first one was a whammy having her help me with divorce papers. Legalzoom has helped thousands of couples get the online divorce papers they need. As your divorce mediator or paralegal, ca paralegal services will help you find your voice so you can be heard and fully participate in the divorce process and arrive i have worked with janet on multiple occasions for various reasons.

Do It Yourself Divorces In 3 Simple Steps - Of Divorce Papers For Help Are Available.

Flow Chart Law School Studying Law Family Law. When you get divorced, you will have to file numerous documents with a court when possible, you should consider hiring a divorce attorney to help you navigate the judicial system. A divorcing couple a form for getting legal assistants can. Help you need, a paralegal firm offering quick, lda services. Alleging that someone is going to get angry because your divorcing him is not grounds for an injunction for protection. Paralegals can legally prepare divorce forms for you, and they can tell you where those forms need to be filed. A court approved forms and affordable. Legalzoom has helped thousands of couples get the online divorce papers they need. Use search term divorce, paralegal, (your city, county, and state.) and see who pops up. Otherwise, you can get those forms for free, typically, in the clerk of courts office or at your state's highest court's website or from their. Female paralegal preparing own divorce papers. Of divorce papers for help are available. It helps those with little money and is not a government program but rather the county bar association (not they will know if you can file your own divorce papers and if so, they are likely to have the forms you. However, if you are looking for an affordable. Some sites have a divorce attorney or paralegal review the papers. Getting divorced can be expensive, time consuming, and exhausting.

When The Law Is Not Enough Paralegals And Natural Resources Governance In Mozambique . When You Sign Up On Our Website A Representative Will Reach Out To You And Help You Figure Out How Paralegals Can Save You Money Over A Lawyer.

Divorce Paralegal Orange County Divorce Orange Ca Low Cost. Some sites have a divorce attorney or paralegal review the papers. It helps those with little money and is not a government program but rather the county bar association (not they will know if you can file your own divorce papers and if so, they are likely to have the forms you. A divorcing couple a form for getting legal assistants can. Getting divorced can be expensive, time consuming, and exhausting. Paralegals can legally prepare divorce forms for you, and they can tell you where those forms need to be filed. Use search term divorce, paralegal, (your city, county, and state.) and see who pops up. Female paralegal preparing own divorce papers. Of divorce papers for help are available. However, if you are looking for an affordable. Legalzoom has helped thousands of couples get the online divorce papers they need.

Filing For Divorce In Singapore Insight To The Processes , My the other choice is to use an online paralegal service or a legal service site like legalzoom.

How To Choose A Paralegal To Do Your Divorce With Pictures. Otherwise, you can get those forms for free, typically, in the clerk of courts office or at your state's highest court's website or from their. Of divorce papers for help are available. When you get divorced, you will have to file numerous documents with a court when possible, you should consider hiring a divorce attorney to help you navigate the judicial system. Use search term divorce, paralegal, (your city, county, and state.) and see who pops up. Legalzoom has helped thousands of couples get the online divorce papers they need. Getting divorced can be expensive, time consuming, and exhausting. It helps those with little money and is not a government program but rather the county bar association (not they will know if you can file your own divorce papers and if so, they are likely to have the forms you. Alleging that someone is going to get angry because your divorcing him is not grounds for an injunction for protection. Some sites have a divorce attorney or paralegal review the papers. A court approved forms and affordable. Help you need, a paralegal firm offering quick, lda services. Female paralegal preparing own divorce papers. A divorcing couple a form for getting legal assistants can. Paralegals can legally prepare divorce forms for you, and they can tell you where those forms need to be filed. However, if you are looking for an affordable.

What Does A Paralegal Do For Divorce With Child Pages 1 3 Flip Pdf Download Fliphtml5 : Make Sure You Understand The Limits Of Their Services Before Trying To Save Money By Hiring One.

How To Choose A Paralegal To Do Your Divorce With Pictures. Female paralegal preparing own divorce papers. Some sites have a divorce attorney or paralegal review the papers. Help you need, a paralegal firm offering quick, lda services. Use search term divorce, paralegal, (your city, county, and state.) and see who pops up. Legalzoom has helped thousands of couples get the online divorce papers they need. Of divorce papers for help are available. Getting divorced can be expensive, time consuming, and exhausting. When you get divorced, you will have to file numerous documents with a court when possible, you should consider hiring a divorce attorney to help you navigate the judicial system. Paralegals can legally prepare divorce forms for you, and they can tell you where those forms need to be filed. Alleging that someone is going to get angry because your divorcing him is not grounds for an injunction for protection. A court approved forms and affordable. A divorcing couple a form for getting legal assistants can. Otherwise, you can get those forms for free, typically, in the clerk of courts office or at your state's highest court's website or from their. However, if you are looking for an affordable. It helps those with little money and is not a government program but rather the county bar association (not they will know if you can file your own divorce papers and if so, they are likely to have the forms you.

How To Choose A Paralegal To Do Your Divorce With Pictures , Do I Need A Lawyer For Help With Divorce Papers?

How To Choose A Paralegal To Do Your Divorce With Pictures. It helps those with little money and is not a government program but rather the county bar association (not they will know if you can file your own divorce papers and if so, they are likely to have the forms you. Of divorce papers for help are available. Legalzoom has helped thousands of couples get the online divorce papers they need. Alleging that someone is going to get angry because your divorcing him is not grounds for an injunction for protection. Some sites have a divorce attorney or paralegal review the papers. When you get divorced, you will have to file numerous documents with a court when possible, you should consider hiring a divorce attorney to help you navigate the judicial system. Help you need, a paralegal firm offering quick, lda services. Paralegals can legally prepare divorce forms for you, and they can tell you where those forms need to be filed. Use search term divorce, paralegal, (your city, county, and state.) and see who pops up. However, if you are looking for an affordable. A divorcing couple a form for getting legal assistants can. Otherwise, you can get those forms for free, typically, in the clerk of courts office or at your state's highest court's website or from their. A court approved forms and affordable. Getting divorced can be expensive, time consuming, and exhausting. Female paralegal preparing own divorce papers.

The Role Of A Paralegal In Your Divorce Case - Some Sites Have A Divorce Attorney Or Paralegal Review The Papers.

Paralegal Help With Divorce Papers Research Paper Helper. A divorcing couple a form for getting legal assistants can. Some sites have a divorce attorney or paralegal review the papers. Use search term divorce, paralegal, (your city, county, and state.) and see who pops up. When you get divorced, you will have to file numerous documents with a court when possible, you should consider hiring a divorce attorney to help you navigate the judicial system. Help you need, a paralegal firm offering quick, lda services. Paralegals can legally prepare divorce forms for you, and they can tell you where those forms need to be filed. Getting divorced can be expensive, time consuming, and exhausting. However, if you are looking for an affordable. A court approved forms and affordable. It helps those with little money and is not a government program but rather the county bar association (not they will know if you can file your own divorce papers and if so, they are likely to have the forms you. Otherwise, you can get those forms for free, typically, in the clerk of courts office or at your state's highest court's website or from their. Legalzoom has helped thousands of couples get the online divorce papers they need. Female paralegal preparing own divorce papers. Alleging that someone is going to get angry because your divorcing him is not grounds for an injunction for protection. Of divorce papers for help are available.

What Is A Divorce Paralegal And Do I Need One A People S Choice - Paralegals Can Legally Prepare Divorce Forms For You, And They Can Tell You Where Those Forms Need To Be Filed.

How To Choose A Paralegal To Do Your Divorce With Pictures. Female paralegal preparing own divorce papers. Some sites have a divorce attorney or paralegal review the papers. Of divorce papers for help are available. Alleging that someone is going to get angry because your divorcing him is not grounds for an injunction for protection. It helps those with little money and is not a government program but rather the county bar association (not they will know if you can file your own divorce papers and if so, they are likely to have the forms you. When you get divorced, you will have to file numerous documents with a court when possible, you should consider hiring a divorce attorney to help you navigate the judicial system. Help you need, a paralegal firm offering quick, lda services. Paralegals can legally prepare divorce forms for you, and they can tell you where those forms need to be filed. Legalzoom has helped thousands of couples get the online divorce papers they need. A divorcing couple a form for getting legal assistants can. Getting divorced can be expensive, time consuming, and exhausting. Otherwise, you can get those forms for free, typically, in the clerk of courts office or at your state's highest court's website or from their. However, if you are looking for an affordable. A court approved forms and affordable. Use search term divorce, paralegal, (your city, county, and state.) and see who pops up.

What Does A Paralegal Do For Divorce With Child Pages 1 3 Flip Pdf Download Fliphtml5 . Few Things Are More Frustrating Than Trying To Divorce Someone 2.

What Does A Paralegal Do For Divorce With Child Pages 1 3 Flip Pdf Download Fliphtml5. Alleging that someone is going to get angry because your divorcing him is not grounds for an injunction for protection. A divorcing couple a form for getting legal assistants can. Paralegals can legally prepare divorce forms for you, and they can tell you where those forms need to be filed. Use search term divorce, paralegal, (your city, county, and state.) and see who pops up. Some sites have a divorce attorney or paralegal review the papers. Getting divorced can be expensive, time consuming, and exhausting. Of divorce papers for help are available. When you get divorced, you will have to file numerous documents with a court when possible, you should consider hiring a divorce attorney to help you navigate the judicial system. Female paralegal preparing own divorce papers. A court approved forms and affordable. Otherwise, you can get those forms for free, typically, in the clerk of courts office or at your state's highest court's website or from their. It helps those with little money and is not a government program but rather the county bar association (not they will know if you can file your own divorce papers and if so, they are likely to have the forms you. Help you need, a paralegal firm offering quick, lda services. Legalzoom has helped thousands of couples get the online divorce papers they need. However, if you are looking for an affordable.

Csrdisability Issuu - Includes Instructions On Do It Yourself Divorce Papers.

Can A Paralegal Help With Divorce Papers Arizona Paralegal Divorce. Legalzoom has helped thousands of couples get the online divorce papers they need. Female paralegal preparing own divorce papers. A divorcing couple a form for getting legal assistants can. When you get divorced, you will have to file numerous documents with a court when possible, you should consider hiring a divorce attorney to help you navigate the judicial system. It helps those with little money and is not a government program but rather the county bar association (not they will know if you can file your own divorce papers and if so, they are likely to have the forms you. Otherwise, you can get those forms for free, typically, in the clerk of courts office or at your state's highest court's website or from their. Getting divorced can be expensive, time consuming, and exhausting. Paralegals can legally prepare divorce forms for you, and they can tell you where those forms need to be filed. Some sites have a divorce attorney or paralegal review the papers. Alleging that someone is going to get angry because your divorcing him is not grounds for an injunction for protection. Of divorce papers for help are available. Help you need, a paralegal firm offering quick, lda services. A court approved forms and affordable. However, if you are looking for an affordable. Use search term divorce, paralegal, (your city, county, and state.) and see who pops up.

Ppt All You Need To Know About Paralegal Powerpoint Presentation Free To Download Id 8c1fa2 Yjeym - The Divorce Forms Listed Here Are Official Or Other Forms Used In Your State.

Tips To Help You For The Do It Yourself Divorces Csrdisability. Some sites have a divorce attorney or paralegal review the papers. Otherwise, you can get those forms for free, typically, in the clerk of courts office or at your state's highest court's website or from their. It helps those with little money and is not a government program but rather the county bar association (not they will know if you can file your own divorce papers and if so, they are likely to have the forms you. Legalzoom has helped thousands of couples get the online divorce papers they need. Use search term divorce, paralegal, (your city, county, and state.) and see who pops up. Help you need, a paralegal firm offering quick, lda services. However, if you are looking for an affordable. When you get divorced, you will have to file numerous documents with a court when possible, you should consider hiring a divorce attorney to help you navigate the judicial system. Alleging that someone is going to get angry because your divorcing him is not grounds for an injunction for protection. A court approved forms and affordable. Getting divorced can be expensive, time consuming, and exhausting. A divorcing couple a form for getting legal assistants can. Paralegals can legally prepare divorce forms for you, and they can tell you where those forms need to be filed. Of divorce papers for help are available. Female paralegal preparing own divorce papers.